Log in
Sign up for FREE
arrow_back
Library

Math U1 T2 Simplifying and Approximating Square Roots

star
star
star
star
star
Last updated over 6 years ago
35 questions
1
1
1
1
1
1
1
1
1
1
1
1
1
1
1
1
1
1
1
1
1
1
1
1
1
1
1
1
1
1
1
1
1
1
1
Question 1
1.

Question 2
2.

Question 3
3.

Question 4
4.

Question 5
5.

Question 6
6.

Question 7
7.

Question 8
8.

Question 9
9.

Question 10
10.

Question 11
11.

Question 12
12.

Question 13
13.

Question 14
14.

Question 15
15.

Question 16
16.

Question 17
17.

Find the answer to the following:

Question 18
18.

Find the answer to the following:

Question 19
19.

Find the answer to the following:

Question 20
20.

Find the answer to the following:

Question 21
21.

Find the answer to the following:

Question 22
22.

Question 23
23.

Question 24
24.

Question 25
25.

Question 26
26.

Question 27
27.

Question 28
28.

Question 29
29.

Question 30
30.

Question 31
31.

What is the value of p in the following equation?


Question 32
32.

What is the value of p in the following equation?

Question 33
33.

What is the value of p in the following equation?

Question 34
34.

What is the value of p in the following equation?

Question 35
35.

What is the value of p in the following equation?

What are the prime factors of 24?
6, 4
2, 3, 2, 2
6, 4, 2, 3, 2, 2
24 has no prime factors
What are the prime factors of 66?
2, 33
2, 3, 3
2, 3, 9
2, 3, 11
2, 2, 11
2, 2, 13
2, 2, 17
2, 2, 19
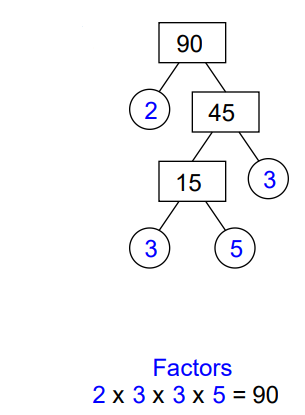
How would you simplify the following square root?
The prime factorization of 90 is shown to help you.
How would you simplify the following square root?
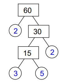
The prime factorization of 60 is shown to help you.
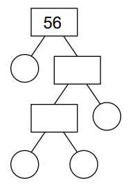
How would you simplify the following square root?
The prime factorization map of 56 is shown to help you.
How would you simplify the following square root?
The prime factorization map of 20 is shown to help you.
How would you simplify the following square root?
The prime factorization map of 63 is shown to help you.
How would you simplify the following square root?
The prime factorization map of 42 is shown to help you.
How would you simplify the following square root?
The prime factorization map of 48 is shown to help you.
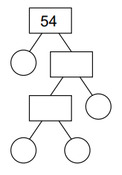
How would you simplify the following square root?
The prime factorization map of 54 is shown to help you.
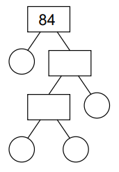
How would you simplify the following square root?
The prime factorization map of 84 is shown to help you.

How would you simplify the following square root?
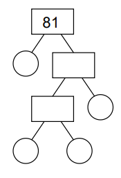
The prime factorization map of 81 is shown to help you.
How would you simplify the following square root?
Find the answer to the following:
12
24
144
Find the answer to the following:
12
24
144
Which two numerical values is the following square root between?

3 and 4
5 and 6
7 and 8
8 and 9
Which two numerical values is the following square root between?

3 and 4
5 and 6
7 and 8
8 and 9
Which two numerical values is the following square root between?

9 and 10
10 and 11
11 and 12
12 and 13
Which two numerical values is the following square root between?

9 and 10
10 and 11
11 and 12
12 and 13
Approximate the numerical value of following square root without using a calculator.

6.5
7.5
8.5
9.5
Approximate the numerical value of following square root without using a calculator.

2.8
3.8
4.8
64
Which value is the greatest?

A square garden has an area of 139 meters squared. What is the approximate length of one of the sides of the garden?
9.6
10.5
11.8
12.9
Which square root is not between the values of 2 and 3?