двигун
star
star
star
star
star
Last updated over 5 years ago
5 questions
1
Конструкція асинхронного електродвигуна складається:
Конструкція асинхронного електродвигуна складається:
1
Класичні з'єднання для асинхронних агрегатів "зірка" та "трикутник"
Класичні з'єднання для асинхронних агрегатів "зірка" та "трикутник"
1
Ротор-
Ротор-
1
Статор
Статор
1
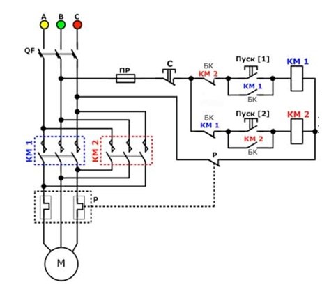
Це неневерс ивна схема підключення
Це неневерс ивна схема підключення

