Extreme K-selected species follow a Type III survivorship curve
True
False
Symbiotic relationship where one organism benefits and nothing happens to the other
Predation
Parasitism
Mutualism
Commensalism
What is a "keystone species"
an organism that the ecosystem doesn't need and only causes harm to other organisms
an organism that creates new ecosystems
an organism that opens doorways
an organism that the ecosystem depends on; without it, the ecosystem might collapse
"S" curve; occurs when the population reaches carrying capacity and stabilizes
linear growth
exponential growth
parabolic growth
logistic growth
What is happening in this diagram?
The population is growing rapidly
The population is decreasing
Nothing can be determined about the population from this diagram
The population is mostly stable
K-selected species have the following characteristics
many offspring all at once
larger organisms
long life expectancy
high level of parental care
What is happening to the population as this diagram shows us?
Stable
Expanding slowly
Expanding rapidly
Declining
Data that describes a population and the groups in it is called
carrying capacity
logistic growth
limiting resource
demographics
The world population has grown the most in the Modern age
True
False
A relationship where one organism lives on or in its host is called
Predation
Commensalism
Parasitism
Mutualism
An age structure diagram is created based on which factors?
ethnicity, fertility, generation time (time between generations)
mortality, fertility, generation time (time between generations)
mortality, fertility, favorite foods
ethnicity, fertility, favorite foods
Density dependent factors...
do not influence an individuals ability to survive
influence an individuals ability to survive based on uncontrollable factors like climate or natural disasters
influence an individuals ability to survive not based on the size of a population
influence an individuals ability to survive based on the size of a population
Exponential growth describes which of the following scenarios?
a population grows slowly, nears a carrying capacity, and stabilizes
a population grows slowly, hits carrying capacity and crashes
a population grows rapidly, nears a carrying capacity, and stabilizes
a population grows rapidly, hits carrying capacity and crashes
Age structure diagrams show us population based on which of the following?
Ethnicity
Lattitude and longitude
Sex
Age
In a population with many educated women, what will happen to population growth rate?
It will change but not in any of these ways
It will increase
It will stay the same
It will decrease
The migration of individuals out of a population is called
immigration
additions
emmigration
movement
An example of an extreme r-selected species is
mice
humans
whales
horses
An example of extreme K-selected species is
birds
weeds
bacteria
rhinos
A factor that affects an individual's ability to survive and reproduce but is NOT based on the size of the population
limiting factor
density-dependent
carrying capacity
density-independent
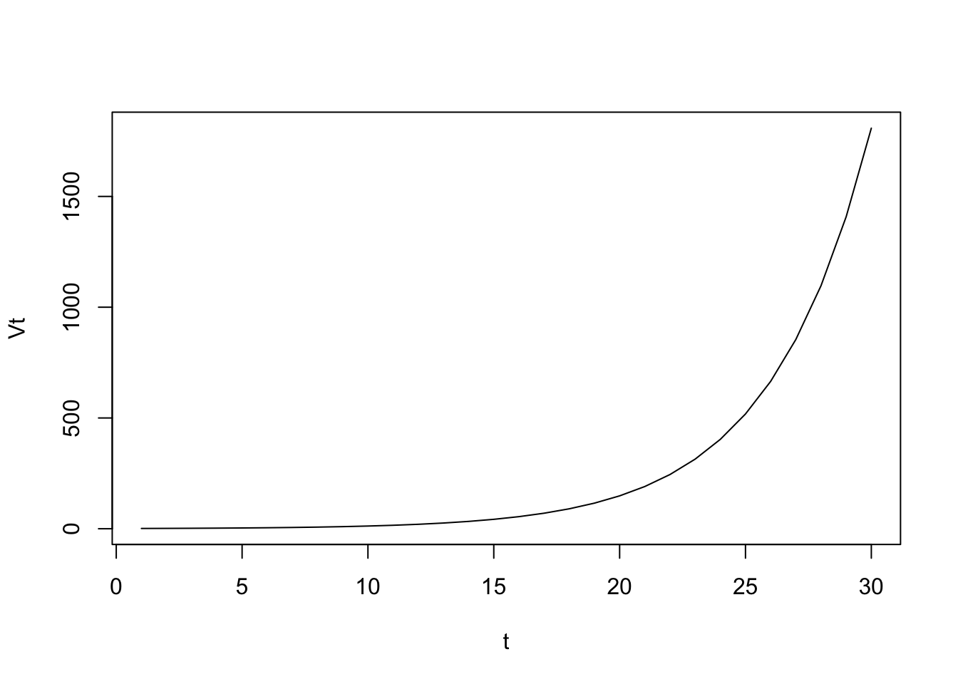
The graph below shows what type of growth?
exponential
limiting
linear
logistic
A species reproduces rapidly and a population's size increases until just before it reaches carrying capacity, then the population stabilizes. This type of growth is described as
exponential, "J" curve
parabolic "U" curve
logistic, "S" curve
linear, straight line
An ant lives on a tree, receiving a place to live, food, and protection, and the ants fight off insects that destroy the tree. This type of relationship, where both organisms benefit, is called
competition
predation
commensalism
mutualism
The total amount of individuals an area can support at a given time is called
renewable resource
density-independent factor
carrying capacity
"J" curve
Symbiosis is
the interactions of the same species that support a stronger ecosystem
the interactions of different species that create a weak ecosystem
the interactions of the same species that support a stronger ecosystem
the interactions of different species that supports a stronger ecosystem