Log in
Sign up for FREE
arrow_back
Library

Yr 10 Biology - Genetics Test

star
star
star
star
star
Last updated over 5 years ago
33 questions
1
1
1
1
1
1
1
1
1
1
1
1
1
1
1
1
1
1
1
1
3
1
1
1
2
3
3
2
2
3
3
3
3



Question 1
1.

Which of the following does not represent a complimentary base pair in DNA:

Question 2
2.

Deoxyribonucleic acid is the building block of all living organisms. Which of the following statements is correct?

Question 3
3.

What would be the order of events using the diagrams below?

Question 4
4.

After replication, chromosomes are seen as an “X”. The two chromatids are held together by a:

Question 5
5.

The outward appearance of an organism is referred to as its:

Question 6
6.

An individual that has sickle cell anaemia has the genotype Ss. This genotype is said to be:

Question 7
7.

A human zygote will develop into a male if it contains:

Question 8
8.

When a cut on your arm is healing, the process that is occurring is:

Question 9
9.

The chemical compound that contains all the information for a cell is:

Question 10
10.

Which of the following sequences would be found on an RNA molecule:

Question 11
11.

Thymine, Adenine, Guanine and Cytosine are made from molecules that are:

Question 12
12.

Dominant characteristics are so named because they:

Question 13
13.

A sequence of DNA is A T G C T A. The complimentary strand would be:

Question 14
14.

A grid that can be used to determine the possible outcomes for a genetic cross is referred to as a:

Question 15
15.

On the diagram below, if Y = yellow and y = green, then the genotype of ALL of the F1 offspring would be:

Question 16
16.

A person that has the allele for a particular phenotype but it is not expressed is referred to as a:

Question 17
17.

Blood types include the phenotypes A, B, O and AB blood types. AB blood type is an example of

Question 18
18.

Use the following information for question 18 & 19.

Red coats in wolves (R) are dominant to white coat colour (r)

The phenotype for a wolf with the genotype Rr would be:

Question 19
19.

The genotype for a red wolf would be:

Question 20
20.

Two genes for coat colour in dogs have the following alleles.

Gene 1 Gene 2
B : black S : solid colour
b : brown s : white spotting

It is reasonable to conclude that a dog with the genotype

Question 21
21.

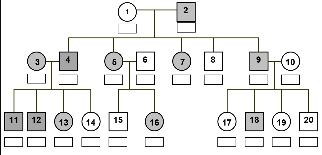
The pedigree below shows the characteristic of attached earlobes for the Brown family. The gene for attached earlobes (A) is dominant over unattached (a). Attached earlobes are shaded.

a) Complete the pedigree filling in the genotype for each individual.


Question 22
22.

Using the appropriate terminology (Homozygous Dominant, Homozygous Recessive, Heterozygous, Unknown)

b) What type of genotype does no. 17 have?

Question 23
23.

Using the appropriate terminology (Homozygous Dominant, Homozygous Recessive, Heterozygous, Unknown)

c) What type of genotype does no. 18 have?

Question 24
24.

d) What relationship are individuals 13 & 18 to each other?

Question 25
25.

e) Use a punnet square to explain how individual 14 does not have the trait but both of her parents do have the trait.

Question 26
26.

Q2. Sickle-cell anaemia is an autosomal recessive genetic disorder that causes red blood cells to change shape, which can cause the red blood cells to become stuck in blood vessels. The allele that codes for normal red blood cells is represented with B whilst the recessive allele for sickle-cell anaemia is represented by b.

a)What are the possible genotypes for these alleles and the resulting phenotypes?

Question 27
27.

b) An man with sickle cell anaemia had a child with a woman who was heterozygous for normal red blood cells. Using a punnet square show the expected ratios for their children.

Question 28
28.

Q3. Consider the following pedigree

What is the chance that Molly is heterozygous for the trait? Show working out by completing a Punnett square, including the genotype of Molly's parents

Question 29
29.

Q4. The following photograph shows a group of cells, some of which are replicating by mitosis. The letters P, Q, R and S indicate cells that are at different points in the cell cycle.

Starting with the cell closest to the beginning of mitosis, arrange the letters P, Q, R and S in the order in which they would occur during the cell cycle.

Question 30
30.

Q5. Draw a labelled diagram of a single nucleotide of DNA

Question 31
31.

Q6. Haemophilia is a X-LINKED disorder in which sufferers blood does not clot properly. If Karl (a haemophiliac) and his wife Karla (Normal non-carrier) were to have offspring together, what would the chances to of the following? (Show workings)

a) A normal son and a haemophilia daughter

Question 32
32.

b) If a normal Male has a child with a Carrier Female, what chances are that their child will have Haemophilia?

Question 33
33.

c) Can a boy, who is haemophilic, receive the faulty allele from his Dad? Explain.

CYCy
Patches of Red & White
Bb Ss would be brown with white spotting
bb SS would be a solid brown colour
bb ss would be a solid black colour