Sickle Cell Anemia
star
star
star
star
star
Last updated over 4 years ago
12 questions
Note from the author:
For AP Biology Unit 5
1
Individuals with what genotype are most likely to survive in an area in which malaria is prevalent?
Individuals with what genotype are most likely to survive in an area in which malaria is prevalent?
1
What are the genotypes of the parents?
What are the genotypes of the parents?
1
Complete a Punnett square for this cross
Complete a Punnett square for this cross
1
What are the chances that one of the couple's children will have sickle cell disease?
What are the chances that one of the couple's children will have sickle cell disease?
1
If this couple lived in an area where malaria is found, what are the chances that one of their children would be resistant to malaria?
If this couple lived in an area where malaria is found, what are the chances that one of their children would be resistant to malaria?
1
What is the probability that they will have 3 children all of whom have normal hemoglobin? Show your work.
What is the probability that they will have 3 children all of whom have normal hemoglobin? Show your work.
1
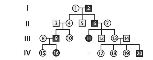
What is the genotype of individual 1?
What is the genotype of individual 1?
1
Explain how you knew the anwer to question 7
Explain how you knew the anwer to question 7
1
What is the genotype of individual 6?
What is the genotype of individual 6?
1
What is the genotype of individual 18?
What is the genotype of individual 18?
1
Which individual on the pedigree are you sure does not carry the sickle cell trait
Which individual on the pedigree are you sure does not carry the sickle cell trait
1
In 3-5 sentences, explain why sickle cell disease became more prevalent in certain East African populations. Discuss the role of both the genes and the environment.
In 3-5 sentences, explain why sickle cell disease became more prevalent in certain East African populations. Discuss the role of both the genes and the environment.