Log in
Sign up for FREE
arrow_back
Library
Unit 1 - Lesson 1 - Grade 2: Illustrative Mathematics
By Formative Library
star
star
star
star
star
Share
share
Last updated about 1 year ago
9 questions
Add this activity
Note from the author:
Instructions
Lesson: Add and Subtract Within 10
1
1
1
1
1
1
Cool Down: Sums and Differences
1
1
1
Grade 2 Unit 1
Lesson 1: Add and Subtract Within 10
CC BY 2021 Illustrative MathematicsĀ®
Grade 2 Unit 1
Lesson 1: Add and Subtract Within 10
CC BY 2021 Illustrative MathematicsĀ®
What Do You Know About Math? (Warm Up)
Question 1
1.
What do you know about math?
Check It Off: Add or Subtract Within 10
Question 2
2.
Pick 2 cards and find the value of the sum or difference.
visibility
View drawing
Question 3
3.
Check off the number you found and write the expression.
The person who checks off the most numbers wins.
visibility
View drawing
Whatās the Value?
Question 4
4.
Question 5
5.
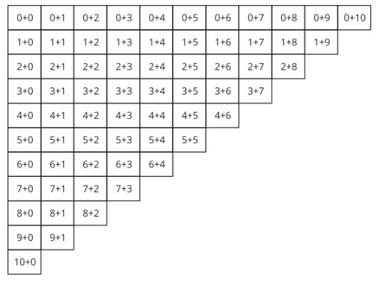
Circle all the addition expressions that have a value of 10.
visibility
View drawing
Question 6
6.
What patterns do you see in the numbers in the expressions that have a value of 10?
visibility
View drawing
Question 7
7.
visibility
View drawing
Question 8
8.
visibility
View drawing
Question 9
9.
Circle the expressions that have a value of 10.
visibility
View drawing
Match each expression to the value of the sum or difference.
9
3
8
7
1
4
2