Unit 4 quiz
star
star
star
star
star
Last updated about 2 years ago
8 questions

1
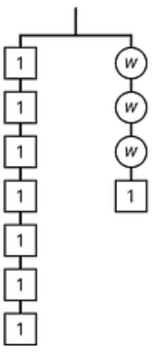
What is the value of w?
What is the value of w?

1
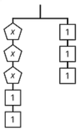
What is the value of z?
What is the value of z?

1
Which equation represents the hanger?
Which equation represents the hanger?

1
Which equation represents the hanger?
Which equation represents the hanger?
1
Solve for x:4x + 2 = 6
Solve for x:
4x + 2 = 6
1
Solve for x: -3x + 8 = 29
Solve for x:
-3x + 8 = 29
1
Solve for x: -3(4x - 8) = -36
Solve for x:
-3(4x - 8) = -36
1
Solve for x: 2(3x + 2) = 4(x - 1)
Solve for x:
2(3x + 2) = 4(x - 1)