Log in
Sign up for FREE
arrow_back
Library

2.2.1: Endocrine System

star
star
star
star
star
Last updated 24 days ago
9 questions
1
1
1
1
Question 5
5.
A target cell responds to a hormone because it has a specific _______ for that hormone.
6
4
Question 1
1.
Draggable itemarrow_right_altCorresponding Item
C
arrow_right_alt
produce hormones that help regulate your metabolism, immune system, blood pressure, response to stress and other essential functions
E
arrow_right_alt
produces hormones that regulate the body's metabolic rate, growth and development; depends on a good supply of iodine from our diet to function
H
arrow_right_alt
secretes insulin and glucagon to regulate blood sugar
F
arrow_right_alt
production and maturation of immune cells
Question 2
2.

The endocrine gland release hormones into the bloodstream to reach target organs with specific receptors. This causes a particular response.

Question 3
3.

Endocrine glands release hormones into the bloodstream and out of the body through ducts.

Question 4
4.

Hormones act more quickly than a nerve impulse.

Question 6
6.

Match the description to the correct term(s)

insulin
glucagon
pancreas
liver
protein hormone released to lower blood glucose levels
essential for the metabolism of carbohydrates and the regulation of glucose levels in the blood
hormone secreted that raises blood glucose levels
organ that releases glucose to raise the levels of glucose in the blood
organ that releases insulin
organ that releases glucagon
10
1
Question 8
8.

Which hormone is A? (spelling counts)

1
Question 9
9.

Which hormone is B? (spelling counts)

Question 7
7.

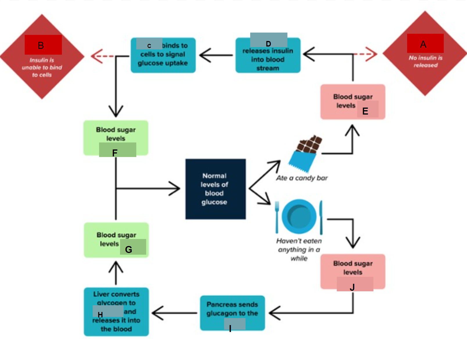
Match the letter to the correct word (some words used more than once)

  • glucose
  • insulin
  • Type 1
  • pancreas
  • Type 2
  • rise
  • decrease
  • liver
  • A
  • B
  • C
  • D
  • E
  • F
  • G
  • H
  • I
  • J