Log in
Sign up for FREE
arrow_back
Library

Section 4.3: Proportional relationships

star
star
star
star
star
Last updated over 2 years ago
12 questions
1
1
1
1
1
1
1
1
8.EE.5
1
8.EE.5
1
8.EE.5
1
1
Question 1
1.

Question 2
2.

Question 3
3.

Question 4
4.

Question 5
5.

Question 6
6.

Question 7
7.

Question 8
8.

Question 9
9.

Question 10
10.

Question 11
11.

Question 12
12.

This is proportional, true or false? (True=yes, it's proportional, false means it is not proportional)

True
False
This is proportional, true or false? (True=yes, it's proportional, false means it is not proportional)
True
False
This is proportional, true or false? (True=yes, it's proportional, false means it is not proportional)

True
False
This is proportional, true or false? (True=yes, it's proportional, false means it is not proportional)

True
False
This is proportional, true or false? (True=yes, it's proportional, false means it is not proportional)

y = 2x + 6
True
False
This is proportional, true or false? (True=yes, it's proportional, false means it is not proportional)

y = 12x
True
False
What is the constant of proportionality?
6
5
2
3
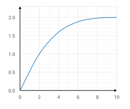
Does the following graph show a proportional or non-proportional relationship?
This graph is proportional because it is a straight line.
This graph is not proportional because it does not cross through the point (0,0).
The table, the equation, and the graph show the rates at which three different students read in words per minute . Use the constant of proportionality (k) to determine which student reads faster (meaning they will read the most words per minute) ?




Student C reads faster
Student B reads faster
All the students read at the same rate
Student A reads faster
The price of strawberries at Fine Foods is shown in the graph . At Best Market, the price y for x pounds of strawberries is given by y =2.90x. Use the constant of proportionality (k) to determine which store sells strawberries at a cheaper unit price?
Fine Foods
Best Market
The table represents the number of pitches Trayvon gets while at the batting cages. There is a proportional relationship between the number of tokens Trayvon uses, t, and the number of pitches, p. Which equation best represents the proportional relationship?

p=2t
p=5t
p=10t
p=20t
Devon’s favorite applesauce recipe is shown in the table. There is a proportional relationship between the number of apples, a, and the amount of cinnamon, c. Which equation best represents the proportional relationship?