Log in
Sign up for FREE
arrow_back
Library
Unit 6 Lesson 3 - Math Cool Down - 03/06/2024
By Hailey Karlovich
star
star
star
star
star
Share
share
Last updated almost 2 years ago
2 questions
Add this activity
Required
2
6.EE.5
6.EE.6
6.EE.7
Required
2
6.EE.5
6.EE.6
6.EE.7
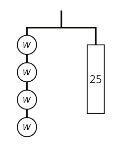
Question 1
1.
Write an equation representing this hanger.
Question 2
2.
Find the weight of one circle. Show or explain how you found it.
visibility
View drawing