Log in
Sign up for FREE
arrow_back
Library

(S) 5/15 7th Final Review!

star
star
star
star
star
Last updated over 1 year ago
32 questions
1
A.2.a
1
1
Required
1
Required
1
1
1
1
1
MGSE7.G.5
1
1
Required
1
1
0
1
1
1
1
1
1
1
1
1
1
Required
1
Required
1
1
Required
1
Required
1
1
1
Required
1
8.11.B
Question 1
1.
A postage stamp measures 6 cm. by 4 cm. An artist wants to enlarge the postage stamp to a poster size. If the scale is 1 cm : 5 inches, what will be the actual length and width of the poster?

Length of the poster: _______
Width of the poster: _______
Question 2
2.

Question 3
3.
Calculate the scale factor.

The scale factor is _______ . Enter your answer as a simplified ratio.
Question 4
4.
Compare Dean's and Karen's wages.


Which person has the higher hourly rate and how much more do they earn per hour?_______
Question 5
5.
The distance Train A travels is represented by d = 70t, where d is the distance in kilometers and t is the time in hours. The distance Train B travels at various times is shown in the table.

What is the unit rate of each train? Which train is going faster?

Train A travels at a rate of _______ km per hour.
Train B travels at a rate of _______ km per hour.
Train _______ travels faster.
Question 6
6.
The triangles below are similar. Triangle ABC is the original, triangle WXY is the scaled copy.

a. What is the scale factor of the triangles? _______
b. What is the value of x _______ ?
Question 7
7.
Anna was raising money for a local charity by selling tickets to the theme park. Her mom donated $20. The graph below shows the number of tickets and the amount of money raised (y) after selling (x) amount of tickets. Answer the following questions about the graph below.


Is this graph proportional? (just type in yes or no) _______
What is the rate of change/slope? (just type in the number) _______
What does the rate of change/slope mean in context? _______
What is the y-intercept (b)? _______
What does the y-intercept (b) mean in context? _______
What is the equation? (y=mx+b) _______
What would be the cost of 12 tickets? _______
Question 8
8.
Write an equation showing the relationship of the following angles. Solve for x.

What is the value of x? _______
Question 9
9.
Classify for the angle below then solve for the value of x.


What is the value of x? _______
What is the measure of angle A? _______
Question 10
10.

Question 11
11.
Write and solve an equation and solve for the measure of Angle ABD.


What is the value of x? _______
What is the measure of angle ABD? _______
Question 12
12.

Question 13
13.

Question 14
14.

Question 15
15.

Question 16
16.

Question 17
17.
Use 3.14 for pi and round to the nearest tenth. Enter number only.
What is the circumference of the circle? _______
What is the area? _______
Question 18
18.
The minute hand measures 6 inches. The rotation of the minute hand represents an hour of time. Use 3.14 for pi. Round to the nearest tenth.

What is the distance traveled by the minute hand after a rotation of 4 hours?_______
Question 19
19.
Find the volume.


_______
Question 20
20.
Lucy made a batch of strawberry jam and is going to pour it into the jar below. If she fills it all the way to the top, how much jam can the jar hold? Use 3.14 for π. Round to the nearest tenths place.


_______
Question 21
21.

Question 22
22.

Question 23
23.

Question 24
24.

Question 25
25.

Question 26
26.

Question 27
27.
The results are shown in the frequency table below. Write your answers as a simplified fraction.


Find the theoretical probability of landing on either 5 or 6. _______

Find the experimental probability of landing on either 5 or 6. _______
Question 28
28.
A bag contains green, blue, and white marbles. The P(green) is 20%. The P(blue) is 0.50.
What is the probability of a white marble? _______
What likelihood phrase would you use to describe the probability of a white marble? _______
Question 29
29.

Question 30
30.

Question 31
31.
Pre-test scores for Mrs. Yates’ 7th grade classes are below.
Use the means and the MAD to answer the following questions. Round the MEAN to a whole number. Round the MAD answers to the nearest tenth.

7A Mean:_______ 7A MAD: _______

7B Mean:_______ 7B MAD: _______

Which class has the higher test scores? _______
Which class was the least consistent? _______
Question 32
32.

The table shows the number of contacts six people each have stored in their cell phone.


What is the mean absolute deviation for this set of data?

32 units
37 units
40 units
42 units
100 units
Select ALL representations that are proportional.
y = -6x + 8
y = 2x
Sara mows a lawn for $6 per hour.
A plumber charges a $50 service fee and $100 per hour for repairs.
What is the supplement of an angle measuring 54 degrees?
46 degrees
126 degrees
146 degrees
36 degrees
What is the cross section that is parallel to the base of a cylinder?
rectangle
square
triangle
circle
What is the perpendicular to the base cross section that will result for all prisms?
rectangle
triangle
square
circle
What is the perpendicular cross-section of the cube?
square
triangle
trapezoid
Select which figures would produce a square cross section.

square pyramid
circle
cube
Find the volume of the figure:

1900 feet cubed
2040 feet cubed
1620 feet cubed
2000 feet cubed
Find the surface area of the prism. Round to the nearest tenth if necessary.

480 sq. m
576 sq. m
336 sq. m
312 sq. m
A bag has 10 red marbles, 12 blue marbles, 8 white marbles, 6 green marbles, and 4 yellow marbles. What is the P(green or blue)?
9/40
5/6
18/40
9/20
What is the P(a number greater than 4) on a number cube?
impossible
unlikely
as likely to happen as not
likely
certain
Willie spun a spinner thirty times and recorded his results. What is the experimental probability of spinning a 1?
2/15
1/30
1/6
1/5
A six-sided die is rolled 1200 times. How many times would you expect to roll a 4?
200
100
60
50
Brookwood High School is considering adding co-ed soccer to the sports program for the fall season.  In order to get an unbiased sample of interest in soccer, who should the school survey?

Choose TWO that apply
Create an online survey for students to complete on the school website for those interested
Every 5th person that walks into Brookwood High School on Friday morning.
Every 5th person that enters the soccer stadium for the game Friday night.
Students in 9th grade math classes throughout the school.
Student names are randomly drawn from a bucket that includes every student's name at Brookwood.
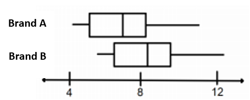
The box plots below show the battery life for the latest iPhone and Samsung phones.

What conclusions can be made from the information presented in the box plots?
Brand A has a smaller median than Brand B, but both have the same IQR.
Brand A has a greater IQR than Brand B, but they both have the same median.
Brand A and Brand B have the same median and IQR.
Brand A has a smaller median and a greater IQR than Brand B.