Log in
Sign up for FREE
arrow_back
Library

Réalité 3: 1760 à 1791 - La Conquête et le changement d’empire

star
star
star
star
star
Last updated 9 months ago
26 questions
Établir des faits
Required
1
OI
Required
1
OI
Required
1
OI
Required
2
OI
Required
2
OI
Situer dans le temps et dans l’espace
Required
2
OI
Required
1
OI
Required
2
OI
Required
2
OI
Déterminer des causes et des conséquences
Required
2
OI
Required
1
OI
Required
1
OI
Required
1
OI
Dégager des différences et des similitudes ou des divergences et des convergences de point de vue
Required
2
OI
Required
2
OI
Required
2
OI
Mettre en relation des faits
Required
2
OI
Required
2
OI
Required
2
OI
Déterminer des changements et des continuité
Required
2
OI
Required
2
OI
Required
2
OI
Établir des liens de causalité
Required
4
OI
Réalisation d’une description (Compétence 1)
Required
0
OI
Required
8
OI
Élaboration d’une explication (Compétence 2)
Required
4
C3
Question 1
1.

Quel moyen les marchands britanniques utilisent-ils pour dénoncer les actions du gouverneur Murray?

Question 2
2.

Nommez le groupe d’immigrants en provenance des États-Unis qui revendique des institutions anglaises dans la Province de Québec à la fin du 18e siècle.

Question 3
3.

Nommez le groupe qui envoie aux Canadiens la lettre présentée dans le document suivant.

Question 4
4.

Question 5
5.

Question 6
6.

Les documents 1 à 4 font référence aux rapports de force entre les empires coloniaux français et britanniques. Indiquez si les faits présentés dans ces documents se déroulent avant ou après la capitulation de Montréal.

  • Avant la capitulation de Montréal
  • Après la capitulation de Montréal
Question 7
7.

À partir du document ci-dessous, indiquez la lettre qui correspond à une région de la Province de Québec où s’établissent des Loyalistes.

Question 8
8.

Les documents 1 à 4 font référence aux relations entre les Autochtones et les autorités coloniales. Placez-les par ordre chronologique.

Question 9
9.

Les documents 1 à 4 font référence au peuplement de la Nouvelle-France. Indiquez si les faits présentés dans ces documents se déroulent avant ou après le Gouvernement royal.

  • Avant le Gouvernement royal
  • Après le Gouvernement royal
Question 10
10.

Indiquez le principal facteur de croissance de la population de la Nouvelle-France après le départ de Jean Talon en 1672.

Question 11
11.

Pour quelle raison le gouverneur Murray n’applique-t-il pas intégralement la Proclamation royale dans la colonie?

Question 12
12.

Indiquez une conséquence de l’arrivée des Loyalistes sur la composition de la population de la Province de Québec.

Question 13
13.

À l’aide du document suivant, indiquez une cause de l’application de l’Acte de Québec en 1774.

Question 14
14.

Le document 1 présente la position de trois acteurs à l’égard de l’Acte de Québec. Nommez l’acteur qui présente une position différente et comparez sa position à celle des deux autres acteurs.


Question 15
15.

Indiquez une similitude entre les rôles sociaux de l’Église catholique et de l’Église anglicane dans la Province de Québec.

Question 16
16.

Le document ci-dessous présente le point de vue de deux historiens sur les conséquences de la Conquête. Sur quel point précis sont-ils en accord?

Question 17
17.
Les documents 1 à 3 présentent les revendications de différents groupes sociaux au lendemain de la guerre de la Conquête. Inscrivez à l’endroit approprié le numéro du document correspondant à chacune des positions des groupes sociaux.

Groupe social :
Autochtones : __________
Marchands anglophones : __________
Administrateurs britanniques : __________
Question 18
18.
Les documents 1 à 3 présentent des extraits de textes officiels qui furent appliqués en Amérique du Nord. Inscrivez le numéro des documents à l’endroit approprié.




Traité de Paris : __________
Proclamation royale : __________
Acte de Québec : __________
Question 19
19.
Les documents 1 à 3 présentent des images de déplacement de population survenu en Amérique du Nord au 18e siècle. Inscrivez le numéro des documents à l’endroit approprié.


Administrateurs français : __________
Loyalistes : __________
Acadiens : __________
Question 20
20.

À partir du document, indiquez s’il y a changement ou continuité dans l’exercice du pouvoir politique dans la colonie. Justifiez votre choix par des faits et un repère de temps.

Question 21
21.

Quelle caractéristique linguistique est toujours observable dans la population de la colonie malgré le changement d’empire?

Question 22
22.

Quel changement est observable dans le commerce des fourrures après 1760?

Question 23
23.
Expliquez comment l’arrivée d’un nouveau groupe d’immigrants dans la colonie vers 1784 a un effet sur le territoire de la Province de Québec.


Précisez les éléments ci-dessous et inscrivez le numéro du document correspondant.
  • L’arrivée d’un nouveau groupe d’immigrants.
Numéro du document : _______
Précision : _______
  • Une conséquence sur la composition de la population de la Province de Québec
Numéro du document : _______
Précision : _______
  • Un effet sur le territoire de la Province de Québec
Numéro du document : _______
Précision : _______

Question 24
24.
Sélectionnez les documents qui se rapportent à la période et au territoire concernés et remplissez le schéma ci-dessous avec les numéros de document qui correspondent aux éléments du schéma.
Other Answer Choices:
8
10
2
3
9
7
1
4
6
5
Question 25
25.

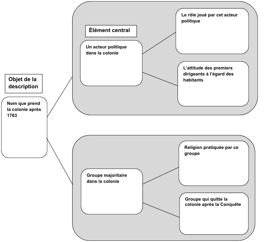
Nom que prend la colonie après 1763 : _______
1. Un acteur politique dans la colonie : _______
  • Le rôle joué par cet acteur politique : _______
  • L'attitude des premiers dirigeants à l'égard des habitants : _______
2. Groupe majoritaire dans la colonie : _______
  • Religion pratiquée par ce groupe : _______
  • Groupe qui quitte la colonie après la Conquête : _______
Dossier documentaire
La période de 1760 et 1791 est marquée par plusieurs bouleversements sur le plan économique.




Expliquez les changements ou les continuités économiques qui surviennent entre 1760 et 1791 dans la Province de Québec.

Dans votre texte vous devez :
  • indiquer un changement ou une continuité économique dans le secteur des fourrures et expliquer pourquoi cela se produit;
  • indiquer un changement ou une continuité économique dans le secteur de l’agriculture et expliquer pourquoi cela se produit.

Démarche :
  • Consultez le dossier documentaire.
  • Remplissez le schéma.
  • Écrivez votre réponse sous forme de texte.
Question 26
26.
Schéma
Expliquez les changements ou les continuités économiques qui surviennent entre 1760 et 1791 dans la Province de Québec.




Indiquez un changement ou une continuité économique dans le secteur des fourrures :
_______
Expliquez pourquoi cela se produit :
_______
Indiquez un changement ou une continuité économique dans le secteur de l'agriculture :
_______
Expliquez pourquoi cela se produit :
_______
Dossier documentaire
Au cours des années 1760, le gouverneur Murray fait preuve de tolérance envers les Canadiens, ce qui mécontente les marchands britanniques de la Province de Québec. Indiquez une concession accordée aux Canadiens par le gouverneur.

Le gouverneur maintient le culte catholique
Le gouverneur maintient les monopoles de fourrure
Le gouverneur maintient le droit civil français
Le gouverneur nomme des conseillers britanniques favorables aux Canadiens
Le gouverneur n’applique pas le serment du Test
Le gouverneur applique les lois criminelles anglaises
Le gouverneur maintient le régime seigneurial
Quel groupe quitte la Nouvelle-France après la Conquête?

Des officiers militaires
Les paysans
La noblesse française
Le clergé
Certains marchands
Les administrateurs
Les coureurs des bois
Murray tient compte des différences culturelles
Les Loyalistes ont introduit de nouvelles maladies qui ont décimé la population existante, réduisant ainsi le nombre d'habitants de la Province de Québec.