G10 - CS - End of unit 2 test
star
star
star
star
star
Last updated 6 months ago
14 questions
Answer all the questions.
2
Explain the term data packet.
Explain the term data packet.
3
Data packets contain a header. Name three components that you would expect to find in a header.
Data packets contain a header.
Name three components that you would expect to find in a header.
2
Data packets also have a payload and a trailer. Explain these two terms.
Data packets also have a payload and a trailer.
Explain these two terms.
1
What does 'bps' stand for in terms of data transmission?
What does 'bps' stand for in terms of data transmission?
1
Which transmission allows data to be sent and received at the same time?
Which transmission allows data to be sent and received at the same time?
4
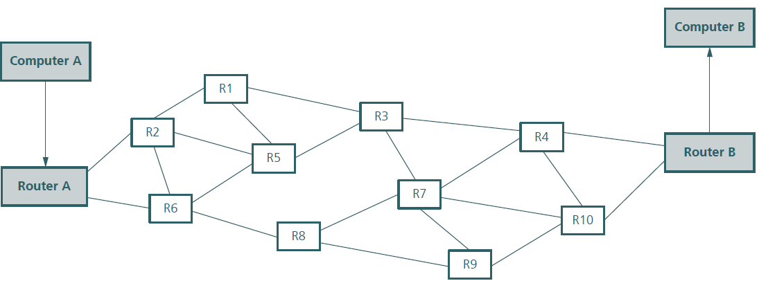
Using the below diagram, explain how packet switching works when sending a 500 KiB file from computer 'A' to computer 'B'.
Using the below diagram, explain how packet switching works when sending a 500 KiB file from computer 'A' to computer 'B'.
6
Match the description of transmission taking place with correct term:
Match the description of transmission taking place with correct term:
| Draggable item | arrow_right_alt | Corresponding Item |
|---|---|---|
Data sent one bit at a time down a single wire in one direction only | arrow_right_alt | Simplex, Serial |
Data sent 16 bits at a time down 16 wires in both directions simultaneously | arrow_right_alt | Full duplex, Serial |
Data sent 16 bits at a time down 16 wires in both directions, but not at the same time | arrow_right_alt | Half duplex, Serial |
Data sent one bit at a time down a single wire in both directions, but not at the same time | arrow_right_alt | Half duplex, Parallel |
Data sent one bit at a time down a single wire in both directions simultaneously | arrow_right_alt | Full duplex, Parallel |
Data sent 8 bits at a time down 8 wires in one direction only | arrow_right_alt | Simplex, Parallel |
7
Indicate which statements about USB are True and which statements are False:
Indicate which statements about USB are True and which statements are False:
True | False | |
|---|---|---|
USBs use a protocol that allows for error-free data transmission between device and computer | ||
USBs can support any cable length between device and computer | ||
USBs use serial data transfer | ||
USB connections can transfer data using half-duplex or full-duplex | ||
It is difficult to add more USB ports to a computer using USB hubs | ||
USB data transfer rates are much faster than, for example, Ethernet connections | ||
There is no need for devices to have a power source because USB cable supplies 5V of power |
3
A system uses even parity. Indicate whether the following bytes would fail or pass an even parity check:a) b) c)
A system uses even parity.
Indicate whether the following bytes would fail or pass an even parity check:
a)
b)
c)
2
Nine bytes of data were transmitted from one computer to another computer.
Even parity was used by both systems. An additional byte, called the parity byte was also sent at the end of the transmission.
The following table shows the nine bytes and parity byte following transmission.
One of the bits has been transmitted incorrectly. Indicate which bit is incorrect by
giving its bit number and byte number:
a) bit number: _______
b) byte number: _______
2
Check digits are used to check data during data entry.Give two types of error that check digits can identify.
Check digits are used to check data during data entry.
Give two types of error that check digits can identify.
4
ISBN-13 is a type of check digit standard.The following algorithm generates a check digit for a 12-digit ISBN book code:
1) add all odd-numbered digits together (from left)2) add all even-numbered digits together and then multiply the result by 33) add together the results for steps 1 and 2, and then divide the result by 104) take away the remainder of the division from 10, leaving the check digit
Showing your working, calculate the check digit for the following 12-digit ISBN code:9 781 471 86867
ISBN-13 is a type of check digit standard.
The following algorithm generates a check digit for a 12-digit ISBN book code:
1) add all odd-numbered digits together (from left)
2) add all even-numbered digits together and then multiply the result by 3
3) add together the results for steps 1 and 2, and then divide the result by 10
4) take away the remainder of the division from 10, leaving the check digit
Showing your working, calculate the check digit for the following 12-digit ISBN code:
9 781 471 86867
4
An audio CD uses 40,960 samples per second, with 16 bits being used per sample.The music being sampled uses two channels to allow for stereo recordings.Calculate the file size for a 1024 second recording. Give your answer in MiB.
An audio CD uses 40,960 samples per second, with 16 bits being used per sample.
The music being sampled uses two channels to allow for stereo recordings.
Calculate the file size for a 1024 second recording. Give your answer in MiB.
3
Convert the denary number, −45, into binary, using the two’s complement format.
Convert the denary number, −45, into binary, using the two’s complement format.