Log in
Sign up for FREE
arrow_back
Library

IM Accelerated 7 Unit 3 Assessment A

star
star
star
star
star
Last updated over 1 year ago
8 questions
2
2
2
2
2
2
2
6
Question 1
1.

Question 2
2.

Question 3
3.

Question 4
4.

Solve.


Question 5
5.

Solve.

Question 6
6.

Question 7
7.
A food pantry is making packages. Each package weighs 64 pounds. Here are two situations. For each situation, write an equation to represent the situation. If you get stuck, consider drawing a diagram.

a. Each package contains 4 boxes. Each box contains a 7-pound bag of beans and a bag of rice. The bags of rice are all identical.
_______

b. Each package contains 4 identical bags of rice and a 7-pound bag of beans.
_______
Question 8
8.

For a school fundraiser, Elena will make T-shirts. She will order T-shirts and print graphics on them. Elena must spend $349 on a printing machine and $4.80 per shirt for the blank shirts, ink, and other supplies.

a. Complete the table giving the total cost Elena will spend to make each specific number of T-shirts.

b. Write an expression for the cost of making T-shirts.

c. What is the maximum number of T-shirts Elena can make with a budget of $1,000?

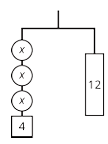
This hanger is in balance. There are two labeled weights of 4 grams and 12 grams. The three circles each have the same weight. What is the weight of each circle, in grams?

1
8
Select all the situations that can be represented by the tape diagram.

Clare buys 4 bouquets, each with the same number of flowers. The florist puts an extra flower in each bouquet before she leaves. She leaves with a total of 99 f lowers.
Andre babysat 5 times this past month and earned the same amount each time. To thank him, the family gave him an extra $4 at the end of the month. Andre earned $99 from babysitting.
A family of 5 drove to a concert. They paid $4 for parking, and all of their tickets were the same price. They paid $99 in total.
5 bags of marbles each contain 4 large marbles and the same number of small marbles. Altogether, the bags contain 99 marbles.
Han is baking five batches of muffins. Each batch needs the same amount of sugar in the muffins, and each batch needs four extra teaspoons of sugar for the topping. Han uses 99 total teaspoons of sugar.
At practice, Diego does twice as many push-ups as Noah, and also 40 jumping jacks. He does 62 exercises in total. The equation below describes this situation. What does the variable represent?
The number of jumping jacks Diego does
The number of push-ups Diego does
The number of jumping jacks Noah does
The number of push-ups Noah does
He used distributive property.
He subtracted 12 from both sides first.
He multiplied both sides by 4.