Log in
Sign up for FREE
arrow_back
Library

Unit 2 Expressions, Equations, and Inequalities- Pre-

star
star
star
star
star
Last updated 8 months ago
16 questions
Required
1
7.PAR.2.1
7.PAR.2.2
Required
1
7.PAR.3.1
Required
1
7.PAR.3.1
Required
1
7.PAR.3.1
Required
1
7.PAR.2.2
Required
1
7.PAR.3.1
Required
1
7.PAR.2.2
Required
1
7.PAR.2.2
7.PAR.3.1
Required
1
7.PAR.3.1
Required
1
7.PAR.2.2
7.PAR.3.1
Required
1
7.PAR.2.1
Required
1
7.PAR.3.1
Required
1
7.PAR.2.2
7.PAR.3.1
Required
1
7.PAR.2.2
Required
1
7.PAR.3.1
Required
1
7.PAR.3.1
Calculators should not be used.
Question 1
1.

Question 2
2.

Question 3
3.

Solve the given equation and show your work to receive full credit.

Question 4
4.

Solve the given equation. Show your work to receive full credit.

Question 5
5.

Question 6
6.

Question 7
7.

Question 8
8.

Question 9
9.

Solve the given equation. Show your work to receive full credit.

Question 10
10.

Question 11
11.

Question 12
12.

Solve the given equation. Show your work to receive full credit.

Question 13
13.

Question 14
14.

Question 15
15.

Question 16
16.

Solve the given equation. Show your work to receive full credit.

Elizabeth is collecting stickers. After collecting 15 more stickers, she has 60 stickers in total. Select all the equations Jada can solve to find x, the number of stickers she originally had.
x = 60 * 15
x-15 = 60
x = 60 + 15
x = 60 -15
15x = 60
x + 15 = 60
Solve the given equation.

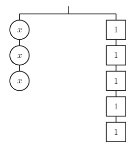
Which equation below represents the hanger?
Solve the given equation. Show your work to receive full credit.

Mary is selling boxes of popcorn. Each box costs $4.00. Mary's goal is to earn more than $32 selling popcorn.
Yes
No
If Mary sells 6 boxes of popcorn, will she make her goal?
If Mary sells 20 boxes of popcorn, will she make her goal?
Lin is selling boxes of popcorn. Each box costs $4.00. Lin's goal is to earn more than $32 selling popcorn.

Which of these values could represent the number of boxes Lin could sell in order to earn more than 32? Circle all that apply.
12 boxes
8 boxes
7 boxes
27 boxes
Select all the equations that are true when x = -4
-12 = x * (-3)
x + 4 = -8
-12 = x + x + x
-8 = 2x
Which expression is equivalent to the expression 2(3x-4)?
3x-4
5x-6
6x-4
6x-8
Lin is selling boxes of popcorn. Each box costs $4.00. Lin's goal is to earn more than $32 selling popcorn.

How many boxes of popcorn does Lin need to sell in order to earn exactly $32? .
8
7
6
5
The hanger shown is balanced. Select all the equations that could represent the hanger diagram.

3x =5
x * x*x = 5
5x =3
x + x + x = 1 + 1 + 1 + 1 + 1
x*x*x = 1*1*1*1*1
Which of the following steps can be used to correctly solve the equation

Select all that apply.
Multiply both sides of the equation by
Divide both sides of the equations by
Multiply both sides of the equation by -2.
Divide both sides of the equation by -2.
Add the fraction below to both sides of the equation.
Subtract the fraction below to both sides of the equation.